This repository contains the presentation, reports and code for the project constructed for Embedded System Design 2 - Lab.
- Reports and presentation
- General important Doxygen documentation
- Doxygen code documentation of individual files and methods
- Code for the custom TTN decoder
- Schematic of custom PCB
- Schematic of DRAMCO LoRaWAN shield
- Picture with PCB dimensions
- The Things Network - Applications
- Cayenne Dashboard
| Location | Content |
|---|---|
| /docs/ | Doxygen code documentation. |
| /documentation/current measurements/ | Documents containing current measurements. |
| /documentation/current measurements/measurements-SF/ | Pictures depicting current profiles for sending 6 measurements at full gain with different LoraWAN Spreading Factors. More information can be found in section "3 - LoRaWAN spreading factor (RN2483)" in this file . |
| /documentation/datasheets/ | General datasheets regarding the used items. |
| /documentation/datasheets/hardware-design/ | Documents regarding hardware design for the EFM32HG microcontroller. |
| /documentation/datasheets/timers-energy-rtc/ | Documents regarding timers, the RTC and energy modes on the EFM32HG microcontroller. |
| /documentation/figures/ | Figures used in reports and the README. |
| /documentation/figures/installation/ | Pictures taken during the project installation. |
| /documentation/reports/ | Reports and presentation. |
| /documentation/schematics/ | Schematics. See this file for the schematic of the self designed PCB and this file for the schematic of the DRAMCO LoRaWAN shield. |
| /hardware/project-embeddedSystemDesign2/ | KiCad PCB design files. See this file for the schematic and this file for the BOM. |
| /hardware/project-embeddedSystemDesign2/3d-renders/ | Pictures of 3D renders of the self designed PCB. On this picture the dimensions are displayed. This is a render of the front and this is a render of the back. |
| /software/EFM32HG-Embedded2-project/ | Code for the project. See this page for general important documentation and this page for information regarding individual files and their methods. This is the decoder for use on The Things Network. |
Note: The code is developed using Simplicity Studio v4 on Ubuntu 18.04 LTS. The code also has dbprint functionality.
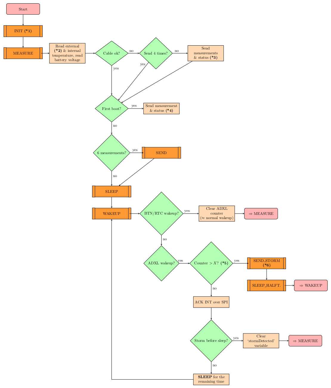
Extra notes on the flowchart:
- (*1): The following things get initialized:
- Chip
- GPIO wakeup (buttons & ADXL INT1)
- ADC
- Disable RN2483
- Accelerometer (initialize SPI and use it to configure the accelerometer
- (*2): On every external temperature measurement the VDD and DATA pin get re-configured. The oneWire protocol is achieved using bit-banging.
- (*3): The RN2483 module gets enabled and configured before sending the data. Afterwards it gets disabled again. The status message is always send, measurements only if there are any recorded.
- (*4): Only one set of measurements are send along with the status message.
- (*5): The value of X depends on a configured setting.
- (*6): A status message is send along with any recorded measurements.
- Before entering a sleep state all GPIO (data) pins are disabled so they can't consume any power.
- Clocks and peripherals are only enabled when necessary.
- If an error occures this gets forwarded to the cloud using a LoRaWAN status message.
- To conserve sended bytes a custom data-format was used (along with a decoder).
- Negative internal and external temperatures were successfully send and displayed. The internal temperature seems to be 2 - 3 °C off.
The schematic for the custom PCB misses two resistors. A surface mount 10 kΩ resistor was added between the data and power pin for the DS18B20 temperature sensor. A 3,3 kΩ resistor with wires was added between the BREAK_1pin and VDD. These added resistors can be seen on the bottom right on the left most picture below.
An SMA connector for an external antenna was also added to the DRAMCO LoRaWAN shield. This was done by removing the chip-antenna, capacitors C3 and C4 and inductor L1 and replacing it with an SMA connector directly connected to the signal pin of the RN2483 module. This modification can be seen on the right on the right most picture above.
To protect the PCB's from moisture and other contaminants, they were given 2 coats of PLASTIK 70.






